
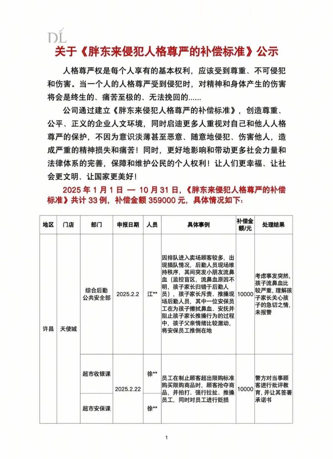
11月17日下昼开yun体育网,胖东来商贸集团官方账号公示《胖东来侵略东谈主格尊荣的抵偿程序》,其中列举了2025年1月1日—10月31日觉得33例职工被侵略东谈主格尊荣的案例,总抵偿金额达359000元。 《胖东来侵略东谈主格尊荣的抵偿程序》部分截图 记者梳剪发现,33个案例当中,有职工最多被抵偿3万元,最少的也有3000元。这些职工大多是在使命当中被顾主批颊、黑白、推搡,处理效果左证本色情况有所不同,有的在警方介入后息争,有确当事东谈主则被行政拘留。 其中一则案例写谈:2025年1月26日

11月17日下昼开yun体育网,胖东来商贸集团官方账号公示《胖东来侵略东谈主格尊荣的抵偿程序》,其中列举了2025年1月1日—10月31日觉得33例职工被侵略东谈主格尊荣的案例,总抵偿金额达359000元。
《胖东来侵略东谈主格尊荣的抵偿程序》部分截图
记者梳剪发现,33个案例当中,有职工最多被抵偿3万元,最少的也有3000元。这些职工大多是在使命当中被顾主批颊、黑白、推搡,处理效果左证本色情况有所不同,有的在警方介入后息争,有确当事东谈主则被行政拘留。
其中一则案例写谈:2025年1月26日,许昌北海店,超市电工程某某在巡场时辰,规劝对职工黑白的顾主并将其带离现场时,顾主在职工毫无看重下先后两次对职工进行批颊,警方在长入处理时辰,其家属出示讲明,示意该顾主患有精神疾病。随后,胖东来抵偿该职工30000元。
《胖东来侵略东谈主格尊荣的抵偿程序》部分截图
胖东来示意,东谈主格尊荣权是每个东谈主享有的基本权益,应该受到尊重、不成侵略和伤害。当一个东谈主的东谈主格尊荣受到侵略时,对精神和体魄产生的伤害将会是终身的、厄运极端的、无法扶助的。
公司通过建树《胖东来侵略东谈主格尊荣的抵偿程序》,创造尊重、公谈、正义的企业东谈主文环境,同期启迪更多东谈主酷爱对我方和他东谈主东谈主格尊荣的保护,不因为意志荒芜致使坏心、简陋地侵略、伤害他东谈主,变成严重的精神损构怨厄运!同期,更好地影响和带动更多社会力量和法律体系的完善,保险和选藏公民的个东谈主权益!让东谈主们更幸福、让社会更端淑、让国度更好意思好!
新乡胖东来大胖店
据了解,这并非于东来初度号令酷爱对个东谈主尊荣的保护。
2024年7月9日,胖东来首创东谈主于东来就在其个东谈主抖音号先后发布多条图文,通知胖东来拟推出有关轨制和次第保险职工权益和安全。职工使命时辰被无故谴责,公司予以5000元以上的抵偿费;被黑白,予以10000元以上的抵偿费;被打,予以30000元以上的抵偿费,并讲求当事顾主的法律包袱。
此前,胖东来也因酷爱职工待遇屡次登上热搜,其中提到一项“憋屈奖”引起网友关心。胖东来先容,公司对职工设有“憋屈奖”,意在饱读动职奇迹念正确的事,会左证不同的情况,予以500元到5000元不等的抵偿金。此外,平庸职工还有30天带薪年假,处理层则是40天。
在假期方面,胖东来官网走漏,胖东来职工每年可享受的休息日包括52天的店铺破产日,以及春节假期连同5天的闭店休息,加之旧例的年放假。
源流:极目新闻(记者:陈洋洋)开yun体育网